Tugas UAS Algoritma (Gunari Ahmad Rafirman/161021450550)
Nama : Gunari Ahmad Rafirman
NIM :
161021450550
Kelas :
02TPLM003/507
Prodi : Tehnik Informatika (S1)
Assalamualikum
Warahmatullahi Wabarakatuh
Puji dan syukur penulis panjatkan kehadirat Allah SWT yang telah memberikan hidayah dan inayah-Nya sehingga dapat menyelesaikan aplikasi sederhana yang saya beri nama "Admin Rumah Sakit Ajah" yang digunakan sebagai salah satu tugas UTS mata kuliah Algoritma.
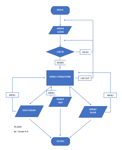
Penjelasan Aplikasi
Saya disini membuat aplikasi administrasi untuk rumah sakit yang hanya
berfungsi untuk input data pasien baru, administrasi pasien rawat inap dan
administrasi pasien rawat jalan, serta dapat menyimpan data-data tersebut
dengan menggunakan aplikasi xampp yang akan terkoneksi dengan penyimpanan
database mysql, berikut Flowchartnya :
Aplikasi
ini sangatlah sederhana, saya membuat projek ini menggunakan java
NetBeans dengan semua isi sourchnya memakai JFrame Frome. Dengan
isi framenya adalah frame Log In, frame Menu Utama, yang dimana saya hanya
membuat 3 menu yaitu menu Data Pasien, menu Rawat Inap dan menu Rawat Jalan.
Sebelum masuk kepenjelasan dari menu-menu,
pertama saya bahas mengenai design dan code untuk frame Log In, berikut sourch
design dan sourch codenya :
A.
Frame Log In
Design Log In(RS Ajah)
Sourch Code Log In (RS
Ajah)
Selain code di tombol Log In saya juga
menggunakan JOption pada tombol Exit untuk memastikan bahwan user betul-betul
akan keluar atau tidak.
Kemudian frame selanjutnya yaitu :
B.
Frame Menu Utama
Design Menu Utama (RS
Ajah)
Sourch Code Menu Utama
(RS Ajah)
Dibagian menu utama terdapat 4 tombol :
1.
Tombol Menu Data Pasien, perintah untuk
masuk ke frame Data Pasien.
2. Tombol Menu Rawat Inap, perintah untuk masuk ke frame
Rawat Inap.
3. Tombol Menu Rawat Jalan, perintah untuk masuk ke frame
Rawat Jalan.
4.
Tombol Log Out, perintah untuk kembali ke
frame Log In.
Sesuai code diatas saya menggunakan
dispose untuk perintah codenya.
C.
Frame Data Pasien
Design
Data Pasien (RS Ajah)
Sourch
Code Data Pasien pada tombol “MENU” & “HAPUS”(RS Ajah)
Sourch
Code pada bagian tombol “Cetak Laporan” (RS Ajah)
Next...
Sourch
Code Data Pasien pada tombol “SIMPAN” (RS Ajah)
Sourch code ini merupakan code yang
menghubungkan projek ini dengan xampp atau penyimpanan data base sehingga
inputan data pada projek ini dapat tersimpan pada xampp/phpmyadmin. Sifat sourch
code ini adalah apabila kita mau Run projek ini kita juga harus mengaktifkan xampp
terlebih dahulu sehingga projek ini dapat digunakan.
Tabel Data Pasien pada xampp/phpmyadmin
(RS Ajah)
Ini merupakan struktur tabel data pasien
pada xampp/phpmyadmin.
Hasil report Data Pasien
pada tombol “Cetak Laporan” (RS Ajah)
D.
Frame Rawat Inap
Design Rawat Inap (RS
Ajah)
Sourch Code Rawat Inap
(RS Ajah)
Ini
adalah code untuk tombol Radio Button Tunai dan Non Tunai, serta code untuk
tombol Menu untuk perintah kembali ke frame Menu Utama.
Sourch Code Rawat Inap pada tombol "PROSES" (RS Ajah)
Code
pada tombol Proses, salah satu code aritmatika pada aplikasi ini.
Sourch
Code Rawat Inap pada tombol “Cetak Laporan” (RS Ajah)
Sourch
Code Rawat Inap pada tombol “SIMPAN” (RS Ajah)
Sama
seperti tombol “SIMPAN” pada menu “Data Pasien” tombol “SIMPAN” pada menu ini
juga berfungsi untuk penyimpanan data inputan ke xampp/phpmyadmin.
Tabel Rawat Inap pada xampp/phpmyadmin
(RS Ajah)
Buatlah
struktur tabel rawat inap pada xampp seperti diatas.
Hasil report Rawat Inap pada tombol “Cetak Laporan” (RS
Ajah)
E. Frame Rawat Jalan
Frame Rawat Jalan, menu Terakhir pada Aplikasi ini.
Sama dengan frame Rawat Inap untuk frame ini menggunakan Radio Button dan
Terdapat code Aritmatika yang lebih simple dari pada frame Rawat Inap.
Sourch Code Rawat Jalan
(RS Ajah)
Sourch Code Rawat Jalan pada
tombol “Cetak Laporan” (RS Ajah)
Sourch Code Rawat Jalan pada
tombol “SIMPAN” (RS Ajah)
Sourch code ini merupakan codingan
terpanjang pada projek sederhana ini dan sama dengan tombol “SIMPAN” pada menu
lainnya codingan ini merupakan code yang menghubungkan menu ini dengan xampp/phpmyadmin
untuk penyimpanan data inputanya.
Tabel Rawat Jalan pada xampp/phpmyadmin
(RS Ajah)
Struktur
tabel rawat jalan pada xampp/phpmyadmin, dari semua struktur xampp yang saya
lampirkan merupakan hal penting agar tombol “SIMPAN” pada projek ini berfungsi
dengan semestinya karena sourch code yang saya gunakan pada semua tombol “SIMPAN”
merupakan codingan database yang menghubungkan ke xampp/phpmyadmin.
Hasil report Rawat Jalan pada tombol “Cetak Laporan” (RS
Ajah)
Demikian penjelasan singkat untuk apliksi sederhana
yang saya buat, yang tentunya masih banyak sekali kekurangannya, Saya sangat
mengharap segala keritik dan saran untuk membangun projek lebih bagus lagi serta lebih
bermanfaat di masa yang akan datang.
Video singkat Aplikasi sederhana (RS Ajah)
Thank you for watching, reading, likes and sharing this blog...🙏🙏🙏






























Komentar
Posting Komentar